各位学生:
根据《重庆科技大学高等学历继续教育与高等教育自学考试本科生学士学位授予实施细则》(重科大发〔2025〕73号)文件要求,按照学校学位授予工作的整体安排,为保证2025年下半年高等学历继续教育与高等教育自学考试本科毕业生学士学位授予工作的顺利进行,现对相关工作安排如下:
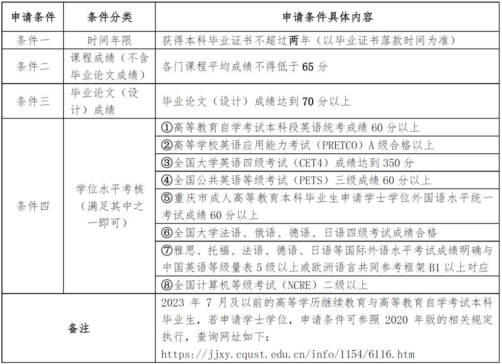
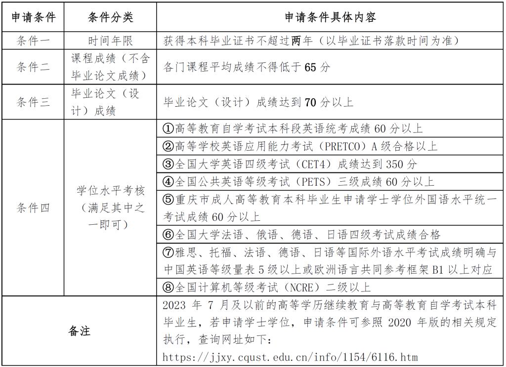
一、申请条件
高等学历继续教育与高等教育自学考试本科毕业生,申请学士学位须同时满足下表所列的条件一至四。其中,条件四共8项标准,满足其一即可。

特别警示:对申报材料弄虚作假、严重违反学术道德规范者,取消申报资格并给予通报!
二、申请方式
线上申请。申请平台网址如下:
1.高等学历继续教育学生、高等教育自学考试非学分认定和转换专业考生(含社会考生):
http://cqkj.360xkw.com/gxplatform/collegeApply/index.html?collegeNo=3420&type=1#/
2.高等教育自学考试学分认定和转换专业考生:https://cqkj.360xkw.com/gxplatform/gxlearningcenter/index.html
三、工作流程
(一)报名
1.报名时间
2025年10月15日08:00—24日23:59。
报名时间截止后,不接受任何形式的补报!
2.材料提交
按要求提交报名申请材料,包含常规材料(附件1)、论文材料(附件2),提交次数不能超过5次。
(二)初审
1.常规材料审核
审核时间:2025年11月20日前
整改材料提交时间:2025年11月20日前。学生自行在申请平台查询审核结果及整改意见,按要求进行上传。
说明:常规材料审核结果分为“通过”、“驳回”、“不通过”三种情况。结果为“驳回”的,在初审时间截止前,学生须按审核反馈意见要求及时提交整改资料;结果为“不通过”的,申报材料不符合要求,此次不能再申请。
2.论文材料审核
审核时间:2025年11月6 - 20日
说明:论文审核意见只有“通过”、“不通过”两种结论,不允许再次修改。
3.学位评定分委员会审核
审核时间:12月上旬
4.初审结果
公布时间:12月上旬
查询方式:学生自行在申请平台查询初审结果。
(三)终审
1.审核时间:2025年12月(以校学位评定委员会确定的最终时间为准)。学院上报初审通过名单及相关材料,由校学位评定委员会进行终审。
2.终审结果:2026年1月中旬后,在学院官网首页“通知公告”中进行公布。
(四)照片
1.报送时间:2025年12月20日前
2.报送要求:凡初审通过者,须提供蓝底两寸近期免冠纸质证件照片两张(高等学历继续教育学生照片最好与学历照片一致),规格与电子照片一致。纸质照片须在背面注明“身份证号+姓名”。
(五)证书领取
领取时间:2026年1月中旬后(周末及节假日除外)。
领取要求:在学院官网首页“通知公告”中查询领取通知。
四、咨询服务
1.办公地点:重庆科技大学大学城校区 博学楼F123
2.联系人及电话:王老师023-65022130(高等教育自学考试)
李老师023-65022052(高等学历继续教育)
3.平台技术支持电话:15180154715
4.纸质件寄送(只接收顺丰快递):重庆市沙坪坝区大学城东路20号,继续教育学院,王老师023-65022130(高等教育自学考试),李老师023-65022052(高等学历继续教育)。
附件:1.常规申报材料要求
2.毕业论文(设计)材料要求
3.重庆科技大学学士学位申请操作流程
重庆科技大学继续教育学院
2025年10月11日